您所在的位置: 首页 > 新论采撷 > 正文 2025年第5期:环境行政专业性判断司法审查的梯度建构:以过程性审查为中心

3D508

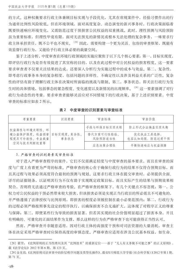
6D056

73D50

6EC42

6E3D5

72B9E

74CCA

6A3C4

6D13A

6EF0B

6C236

728E1

6A086

64C2D

6A469

71C95

548EB